LOADING
3330 字
17 分钟
买房_04公寓真的碰不得么

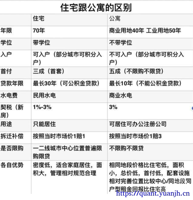
首先要搞明白,市场上关于公寓的主观槽点以及数据类论据。

定性篇#

从网上巴拉的各种负面因素汇总

先谈谈对以上各优缺点的评判吧

年限(产权)#

不会真有人以为房子可以住70年吧,目前成都95年房子如果没有学区,基本流通困难(这才28年而已,在等12年,基本没有流动性,沦为再便宜没人买的程度),尤其高层住宅,如果不进行大型维护,一样基本无法居住,而且基本小区所有配套都会存在各种问题。

没学位#

硬伤,但相对与好学区的住宅才是硬伤,相对普通学区住宅,其实有无学区区别不大
学区角度看,住宅价格严重高估的(或者公寓严重低估),原因就是住宅均价对应的是一般学区的均价,比如商住5k(千),住宅1w(万),实际好学区可能2w或更多,普通学区,可能8k,普通学区相对商住单纯多了户口优势,并不值得这个价差。(简单来说,普通学区住宅和没学区,区别不大

没户口#

硬伤,但北京上海等买住宅也未必有户口,二三线户口本就没难度
也就是说户口和学区这两个硬伤,是和“户口和学区有优势的城市内的好学区区块的住宅”相比的劣势。而大多数住宅对应的学区都是一般的学区,所以这个硬伤并没有看上去的那么“伤”

高首付(比例)#

观点:购房者如果拥有50万首付,可以购买150万的住宅,公寓却只能购买100万。同样总价的公寓、住宅,住宅购房门槛反而比公寓低。
不同意见:三成首付,五成首付,纯属杠杆率的差异(可以简单理解为大额信用卡),在货币贬值时代,可以较大程度利用杠杆,用30万本金撬动100万资金,享受100万资金价格上涨优势,同时提高负债率也能较好的抵御通胀
但是,房价如果不上涨,那么这个杠杆其实意义不大,通缩时代,背负大额现金负债更糟
所谓首付门槛是伪命题,劳斯莱斯哪怕0成首付,你会买么?本来就是考虑需要什么买什么,而不是买得起什么就最大限度买什么。住宅门槛低由于低首付导致,并非真正的便宜,不论本金,还是利息终究还是要还的。中介会很强调这一点,无非是中介业绩和房屋总价挂钩的,所以肯定希望买总价贵的,推荐买方承受范围内的高总价资产。

贷款年限#

观点<贷款年限短>,导致公寓月供压力巨大。同样贷款100万,住宅物业最长能贷款30年,月供只需要5307元/月,公寓物业最长却只能贷款10年,月供要达到11041元/月,这给购房者带来极大资金压力。
不同意见<虽然>10年还款额度大,但债务时间短,并且相对可控,10年工作稳定度肯定大于30年,而且,债务我国是无限责任,永远躲不掉,借款那么长从任何角度看,都不算很大的优势(只是感觉上,等于债主给自己展期的机会)
说到底,有多大能力吃多大饭,能力不够,100年期限贷款一样可能还不款,不同行业的职业发展路径不同,除了公务员,医生少数行业,大多数行业其实是不具备30年不失业的能力的

贷款利率#

观点:公寓利息较高。住宅可以使用利息较低的公积金也可以使用商贷,最高利息4.9%;公寓物业基本要上浮10%-20%,利息高了住宅1个百分点,进一步压缩公寓的投资收益。
不同意见:利息差额2%相比本金和整体支付资金,并不算非常大,别忘了,类似品质的住宅和公寓价差基本1倍了

水电费#

放图镇楼

小红书:https://www.xiaohongshu.com/explore/630997b500000000190295bb
珍藏版,成都民用和商用水电气价格差别,还是很大的。
用水按照年度的梯度用量,民用从3.03-6.51元/m³跨度收费,商用则一竿子打死的4.43元/m³。
用电量按月,民用电费是0.52-0.82元/度,商用则是0.84元/度。
用气量也是按年,民用是2.02-3.04元/m³,商用则统一的是3.36元/m³。
按照一个月用水17m³,用电188度,用气25m³来算,十年商用家庭比民用多花费1.2万左右
十年1万2,没人嫌多吧

物业费#

商业差别很大有2.5的也有8的,民用一般2.5左右

用途#

此处公寓可注册公司,但鸡肋,不考虑

拆迁补偿#

低概率事件,不考虑

限购#

公寓有优势,不限购

影响公寓价格的重大因素#

落户,学区#

能落户,有学区(老公寓有这个的,不过极少且不便宜)

水电气三通#

三通且组好民用价格,水电一般都通,重要的是气,没有气的话,电费会比较高

小区环境#

有类住宅小区环境,交通便利,大户型

地段#

选择商圈成熟、交通便利的区域。一方面是因为便于出租,而且租金也有保障;另一方面,是因为涨值空间比较大,利于另作他用。

居住体验#

容积率,朝向、采光通风、梯户比等 采光通风:公寓房大多都是高层建筑,一层可能有20多户,人口密度非常大,而且公寓楼一般是通道式结构,房间都是单面采光,房间光照时间短,通风效果也很受影响。公寓房的面积比较小,多为40-70平,不适合多人一起居住,会非常拥挤。 容积率,针对有小区环境的商住,很重要。 梯户比主要影响通勤时间,高峰期可能上下楼都得10分钟 以上因素需要注意下即可,并不是所有公寓在以上几个方面不佳

公摊面积#

考虑高比例公摊造成的低价假象,考虑单价时按照套内考虑。

物业#

小区的物业好坏直接影响公寓房的价格,买房时首先要保证小区内的配套要完善,尤其是商业配套。其次是小区的安保措施要有保障,对业主反馈的问题处理要快,这样你的租金才能有保障。

价格#

最核心的是价格!价格!价格!毕竟主要用来出租的话,买入价就是成本,而租金取决于城市地段等外部因素,只要价格足够便宜,差点的公寓一样可以实现正收益。 投资是为了收取租金,赢得长期不断的收入,如同饲养一个会下金蛋的鸡一样,不要杀鸡取卵,认真看待这个世界的现实,让自己真正的在投资上成为一个收益嘎嘎的投资人,这才是核心!

户型#

公寓大多小户型,出租有优势(均价较高),主要针对租房人群,所以对租房人群敏感 自住则是劣势,劣势邻居大概率也是租户,人员复杂。 大户型公寓,邻居即使租户也大概率长租,或者就是家庭,相对不稳定单身人口稍微稳定

“事到如今感觉可以回答一下了,公寓=居住价值,住宅包含了落户学区居住等价值。大家都知道住宅是好东西,再加上中国前几十年GDP飞速发展,平均增速9.6%,于是大家给了住宅一个非常高的估值,或者说叫泡沫。而公寓因为天天被黑,所以基本没啥大的泡沫,且给你提供稳定的租金,稳定的现金流。经济繁荣转滞胀的阶段,大家都靠泡沫赚钱,因此带泡沫的住宅估值越来越高。但现在经济是滞胀转衰退,市场上的钱渐渐减少了,由估值堆出来的住宅,渐渐会因为紧缩而被杀掉估值。反倒是现金流优秀的公寓,在大类估值被杀的时候,能保值,相当于股息率非常不错的股票,在熊市跌不到哪里去。阶段不同,投资策略不同罢了。

定量篇#

房产估值方法,可类比为可转债,股票价格低时收利息,股票价格高时,转股后卖出。

01,交易价差#

依靠买卖价差获取收益,典型的住宅,我国一线城市平均租售比为1<635>(2022上半年),也就是基本50年回本,怎么算都不划算,但为何大家趋之若鹜,原因很简单,没人指望租金挣钱,都是指望未来价格更上一层楼来获取收益。以交易价差获取收益,对手续费会极其敏感。
交易价差不好估计,供需决定,典型的学区房!

02,租金折现#

买入后,持续出租获取源源不断的租金收益现金流。为何靠出租而不是交易,交易成本高呗,涨价100万,国家收走50万,此时买家买入只能冲着自住或者长期出租的目的。所以公寓价格基本和租金水平挂钩的,相对来说可以体现更纯粹的居住价值
公寓价值相对容易估计,比如一套房子A,市场租金3000元每月,考虑不可能持续出租,所以估值是会按照每年11月估值,那么对应未来现金流 价格=3000*11个月*40年=132万
有人说你没考虑租金上涨啊。其实是考虑了的,只是做了简化处理,假如每年租金上涨5%,定期存款利率5%,则明年的租金(明年的1000块等于今年的1000/(1+存款利率),假如定存利率10%,那么今年的900块,约定于明年的1000块(900\1.1=990),有金融学背景应该都懂),折现到今年就是 (3000*11*1.05)/1.05=3000*11(这里没考虑3.3万的租金是分月到的,但是原理一样的)。上面的计算公式其实默认了未来租金涨幅和定存利率同步上涨的
简单来说,公寓价格是有兜底的,租金兜底,除非租金下跌,否则亏损概率不大,当然如果着急用钱,交易价格可能下跌。

03,公寓住宅交易费用差异#


假设,张三在2015年分别购入了一套住宅和公寓,购入价均为50万。现在需要售出,假设售出价都为100万。那么,所需要承担的税费有:

住宅 如果满二、满五唯一、普通住宅的话,税费会少很多,只有1%的契税; 如果不满二、不满五不唯一、普通住宅的话,税费大概为7.3%,其中增值税占了大头(5.3%); 另外,关于个税,在目前房产增值的大背景下,一般都会选择核定计税。除非说,买入卖出价相差很小,才会去选择核实计税。 公寓 采用核定计税(也称全额征税),总税费约为卖出价的14.7%; 核实计税算法相对复杂,但总的规律是:房产升值越多,缴税(个税、土地增值税)越高; 如果房产增值不多,甚至没有增值,那选择核实计税会划算些,相反则选择核定计税。 有上述数据可见,公寓的交易成本非常高。

解惑篇#

为何商住和住宅价格差异大#

拍地时,商业用地的价格本身就比住宅用地,城镇用地要便宜,在固定土地成本的基础上盖出来的房子,自然也要以此为依据。

其他参考此篇文章,读完相信你会对公寓有不一样的认识
洞察:公寓和住宅的21个区别,以及十个常见不让你买公寓的真相:https://zhuanlan.zhihu.com/p/595945002

综述#

投资住宅优势<流通成本低>,价格上涨实打实收益,且高杠杆充分资金,吃足价格上涨优势,适合交易类投资,不适合收租类投资(总价高,租售比低),当前存在较高溢价。
投资公寓优势<公寓主要考出租>,吃租金上涨优势,杠杆低且交易手续费高,所以不适合交易类投资(价差类投资),总价低,租售比高,价值有租金兜底
不要人云亦云,独立思考,并为自己的思考负责,才是紧握时代方向的。过去的经验未来未必适用,尤其是处于大概率变革的时代。

买房_04公寓真的碰不得么
/posts/quant/84a61299/
作者
思想的巨人
发布于
2023-03-15
许可协议
CC BY-NC-SA 4.0

部分信息可能已经过时